构建科学有效的多阶综合评价法
多阶综合评价法是一种能将定性分析与定量分析相结合的综合评价方法,可用来解决评价、决策、分析、预测等问题,它用层次分析法的递阶层次结构原理建立因素体系的多阶评价指标体系,用模糊数学的隶属度概念将信息的模糊性转变成闭区间中的一个实数,建立一种紧凑、功能明确的评价模型,形成定性分析与定量分析相结合的评价方法,达到科学合理评价的目的。
利用层次分析法确定评价指标体系:
层次分析法(AHP):是美国运筹学家Thomas L.Saaty在20世纪70年代初提出的一种用于解决复杂问题排序和传统主观定权缺陷的方法。它将一个复杂的多目标决策问题作为一个系统,将目标分解为多个目标或准则,进而分解为多指标的若干层次,通过定性指标模糊量化方法算出层次单排序和总排序,以作为目标、多方案优化决策的系统方法。
指标体系构建原则:一套科学的指标体系首先应根据评价目的反映有关评价对象的各方面状况。其次,指标间不能重叠过多,过多的重叠会导致评价结果失真。最后,计算指标所需要的数据应是容易采集的,易于实现。因此,建立指标体系应遵循评价指标尽可能全面、不重叠和易于获取的原则。
指标的筛选要求及方法:指标应具有代表性,各层次指标最好能表达所代表的层次;指标值具有确定性,其值的高低在评价中有确定的含义;指标值具有区别能力,有一定的波动范围;具有独立性,指标各有所用且相互不能替代。常见的指标筛选方法有主观法和客观法,其中主观法包括系统分析法和文献资料分析优选法,客观法包括逐个指标假设检验法、多元回归与逐步回归法和指标聚类法等。
指标体系的构建方法:
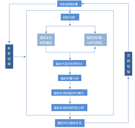
广泛地收集指标体系构建方法和指标筛选方法等的资料信息,对其进行分析研究、去粗取精,作为参考资料。
确定评价目的,对评价目标进行深入的分析。
通过分析评价目标的主要影响因素,利用头脑风暴法等进行指标的收集、分析和筛选,并提出初步的评价指标。
利用层次分析法的原理,根据各指标间的逻辑关系和递阶层次结构原理建立评价指标体系的层次结构,形成指标框架,确定指标体系结构。
再通过对指标内涵及标度分析、指标权重分析、指标体系的筛选和简化、有效性分析,最终确定评价指标体系。
广泛征询专家的意见,通过调查补充及不断的实践检验,修改指标框架或具体指标,最后确定整个多阶指标体系。

利用模糊数学原理建立综合评价法:
模糊综合评价法:模糊集合理论的概念于1965年由美国自动控制专家L.A.Zadeh教授提出,用以表达事物的不确定性。模糊综合评价法是一种基于模糊数学的综合评标方法,它根据模糊数学的隶属度理论把定性评价转化为定量评价,即用模糊数学对受到多种因素制约的事物或对象做出一个总体的评价,具有结果清晰、系统性强的特点,能较好地解决模糊的、难以量化的问题,适合各种非确定性问题的解决。
模糊综合评价法的模型和步骤:
确定评价对象的因素论域
![]()
即有m个评价指标,表明我们对被评价对象从m个方面进行评判描述。
确定评语等级论域
评语集是评价者对被评价对象可能做出的各种总的评价结果组成的集合,即:
![]()
表示第i个评价结果,n为总的评价结果数)。
进行单因素评价,建立模糊关系矩阵R
逐个对被评价对象从每个因素
(i=1,2,…m)上进行量化,即确定从单因素来看被评价对象对各等级模糊子集的隶属度,得到模糊关系矩阵:

表示某个被评价对象从因素Ui来看对vj等级模糊子集的隶属度)。
确定评价因素的模糊权向量
为了反映各因素的重要程度,对各因素U应分配一个相应的权数
(i=1,2,…m),通常要求
满足
>=0,各权重组成的模糊集合A就是权重集。
多因素模糊评价
模糊综合评价的模型为:

(其中,
是由A与R的第j列运算得到的,表示被评级对象从整体上看对
等级模糊子集的隶属程度)。
对模糊综合评价结果进行分析
模糊综合评价的结果是被评价对象对各等级模糊子集的隶属度,一般是一个模糊向量,而不是一个点值。对多个评价对象比较并排序,需要进一步计算每个评价对象的综合分值,并按大小排序,按序择优。

多阶综合评价法实现了定性与定量分析相结合,并通过综合分值提供被评价对象之间比较优劣的依据,在同时评价多个同类对象时,可凭借综合分值的大小排序,达到最终科学合理评价的目的。
多阶综合评价法通过对评价对象的层次化,使评判因素得到细化、条理化和系统化,并可给予评判。一些在单阶评价中权值少无法反映的因素,可以在层次结构中反映出来,使各阶因素得到全面综合的评价,这是单阶评判所无法比拟的。在多阶综合评价中,只要最低阶单因素评价客观,各阶权重赋值恰当,评价结果完全能反映被评价对象的客观水平。
